- 19
- May
- 2020
-
中国水务行业相关介绍
发布者:Piaopiao Zheng 浏览次数:1241. 中国水务行业相关法律法规
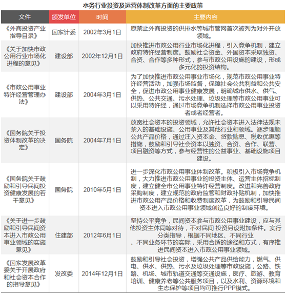
为规范并促进我国水务行业发展,中央政府及相关部门制定全国性的水务方面法律、法规及相关规定,各级地方政府根据当地经济和社会发展状况制定适合当地的水务方面地方法规,且各级地方政府相关部门对当地水务公司的经营活动实施具体监管。
2.行业价格与收费方面的主要政策

3.污水处理方面的主要政策



1. 中国水务行业相关法律法规
为规范并促进我国水务行业发展,中央政府及相关部门制定全国性的水务方面法律、法规及相关规定,各级地方政府根据当地经济和社会发展状况制定适合当地的水务方面地方法规,且各级地方政府相关部门对当地水务公司的经营活动实施具体监管。

2.行业价格与收费方面的主要政策

3.污水处理方面的主要政策
